英国正版365官方网站-www.beat365.com

英国正版365官方网站
  • 集团首页
  • 董事长信箱
  • 网站首页
  • 关于我们
  • 机构设置
  • 党团建设
  • 思政教育
  • 员工工作
  • 教学管理
  • 管理制度
  • 实践教学
  • 就业指导
  • 常用下载

通知公告

PROGRAM NAME

  • 关于我们
  • 机构设置
  • 党团建设
  • 思政教育
  • 员工工作
  • 教学管理
  • 管理制度
  • 实践教学
  • 就业指导
  • 常用下载
  • 英国正版365官方网站新闻
  • 通知公告
  • 导师风采

热点新闻

  • 2022-04-26

    公司辅导员、员工代表热议习近平总书记在中国人民大学考察调研时的讲话
  • 2023-04-20

    公司举办学习《陕西省学习宣传研究阐释贯彻落实习近平法治思想工作方案》暨深化习近平法治思想研究座谈会
  • 2020-11-22

    @所有参赛选手:“至正杯”法律文书写作大赛评委名单新鲜出炉
  • 2023-04-03

    2023年英国正版365官方网站 英国正版365官方网站 法律硕士专业学位研究生招生拟录取名单公示
  1. 首页
  2. 通知公告
  3. 正文
点击显示栏目
  • 关于我们
  • 机构设置
  • 党团建设
  • 思政教育
  • 员工工作
  • 教学管理
  • 管理制度
  • 实践教学
  • 就业指导
  • 常用下载
  • 英国正版365官方网站新闻
  • 通知公告
  • 导师风采

通知公告

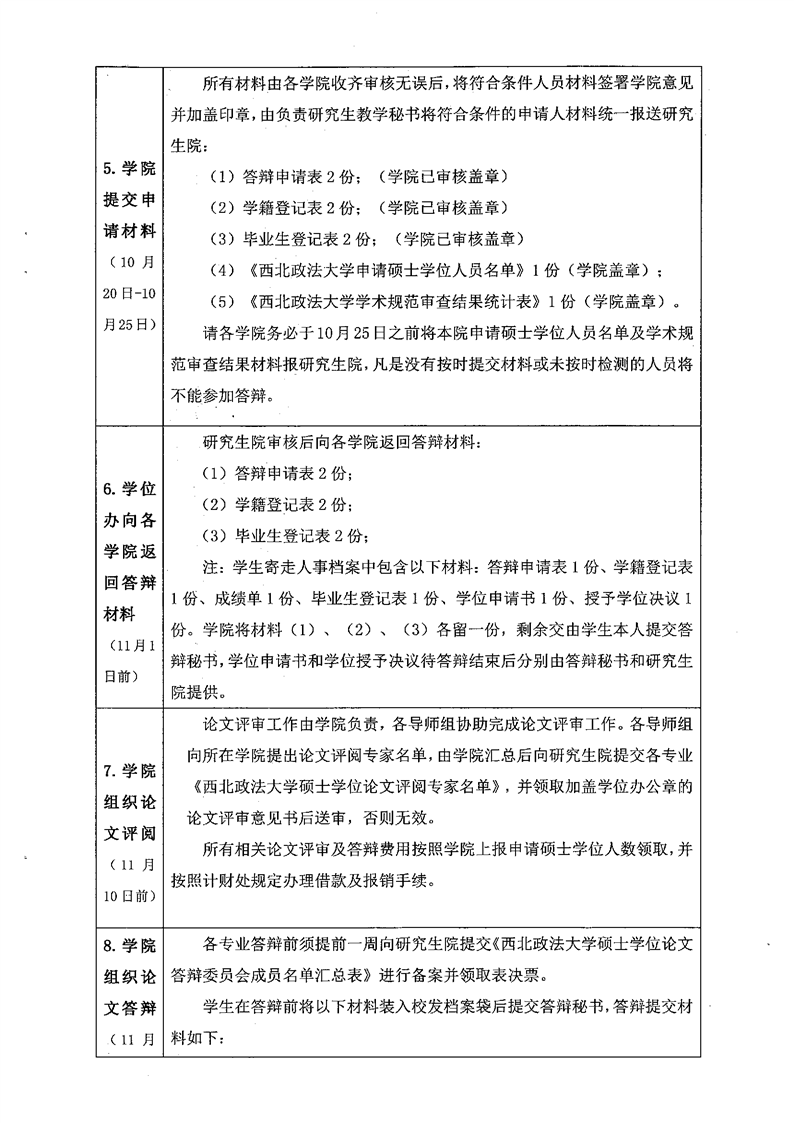
英国上市公司3652021年下半年申请硕士学位工作安排

  • 来源:英国正版365官方网站
  • 发布者:英国正版365官方网站01
  • 浏览量:





上一篇:陕西省西安监狱拟接收公司实习生通知

下一篇:关于组织开展2022年硕士研究生学位论文预答辩工作的通知

  • 图书馆
  • |
  • 校内交通
  • |
  • 校园地图
  • |
  • 常用电话
  • |
  • 校园一卡通
  • |
  • 校园风采

版权所有©英国正版365官方网站-www.beat365.com  办公电话:029-85385985  办公地点:雁塔校区研究生办公楼

雁塔校区:西安市长安南路300号  邮编:710063  长安校区:西安市西长安街558号