英国正版365官方网站-www.beat365.com

英国正版365官方网站
  • 集团首页
  • 董事长信箱
  • 网站首页
  • 关于我们
  • 机构设置
  • 党团建设
  • 思政教育
  • 员工工作
  • 教学管理
  • 管理制度
  • 实践教学
  • 就业指导
  • 常用下载

通知公告

PROGRAM NAME

  • 关于我们
  • 机构设置
  • 党团建设
  • 思政教育
  • 员工工作
  • 教学管理
  • 管理制度
  • 实践教学
  • 就业指导
  • 常用下载
  • 英国正版365官方网站新闻
  • 通知公告
  • 导师风采

热点新闻

  • 2020-11-22

    @所有参赛选手:“至正杯”法律文书写作大赛评委名单新鲜出炉
  • 2023-04-03

    2023年英国正版365官方网站 英国正版365官方网站 法律硕士专业学位研究生招生拟录取名单公示
  • 2021-04-02

    英国上市公司3652021年法律硕士研究生招生复试量化成绩及拟录取公告
  • 2022-03-22

    英国正版365官方网站 英国正版365官方网站 2022年法律硕士专业学位研究生复试录取方案
  1. 首页
  2. 通知公告
  3. 正文
点击显示栏目
  • 关于我们
  • 机构设置
  • 党团建设
  • 思政教育
  • 员工工作
  • 教学管理
  • 管理制度
  • 实践教学
  • 就业指导
  • 常用下载
  • 英国正版365官方网站新闻
  • 通知公告
  • 导师风采

通知公告

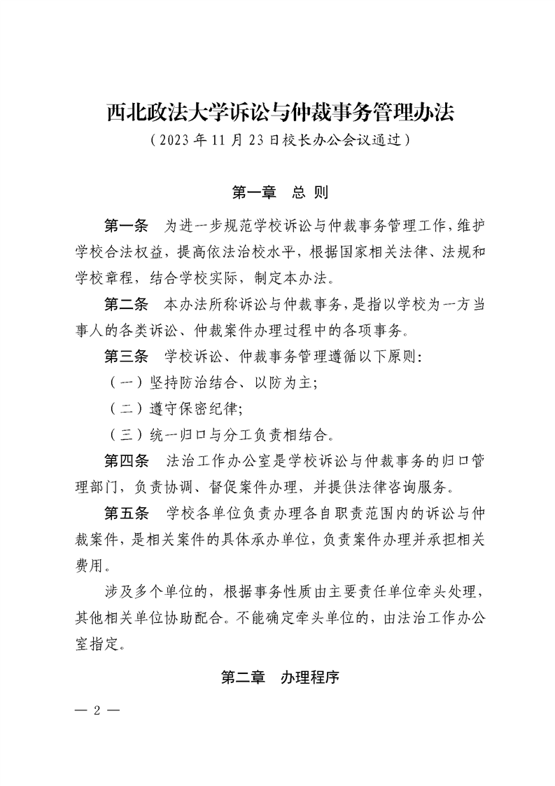
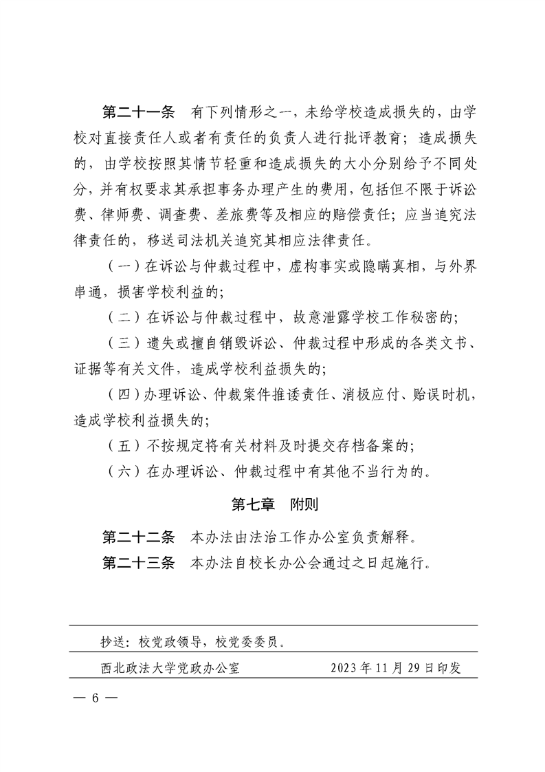
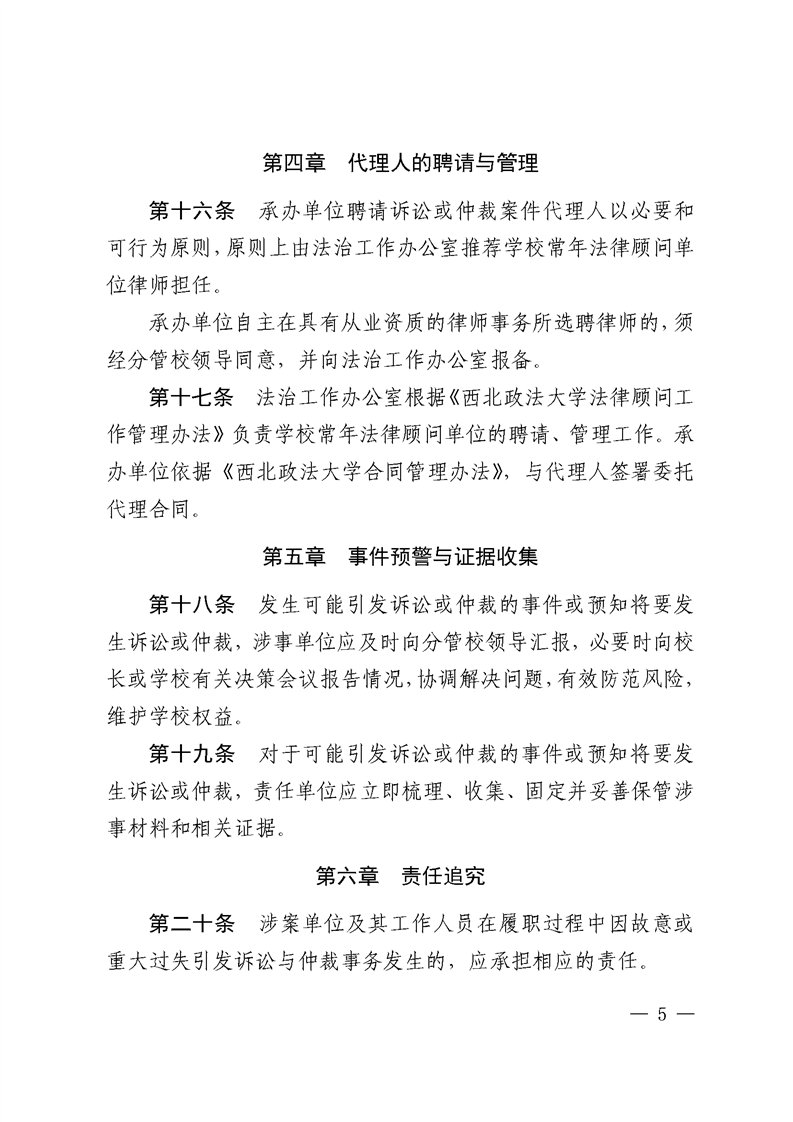
关于印发《英国上市公司365诉讼与仲裁事务管理办法》的通知

  • 来源:英国正版365官方网站
  • 发布者:英国正版365官方网站01
  • 浏览量:

上一篇:关于印发《中共英国上市公司365委员会巡察工作实施办法》的通知

下一篇:关于印发《中共英国上市公司365委员会巡察工作规划(2023-2027年)》的通知

  • 图书馆
  • |
  • 校内交通
  • |
  • 校园地图
  • |
  • 常用电话
  • |
  • 校园一卡通
  • |
  • 校园风采

版权所有©英国正版365官方网站-www.beat365.com  办公电话:029-85385985  办公地点:雁塔校区研究生办公楼

雁塔校区:西安市长安南路300号  邮编:710063  长安校区:西安市西长安街558号